幸福公開課 —《幸福職業人生》
時間:2022-06-24
幸福公開課 —《幸福職業人生》
不管是什么樣的工作、職務、身份大家都有共同的追求幸福。幸福的生活離不開工作。面對同樣的工作,有人從中獲得快樂和成長,有人每天抱怨與苦惱。有人充滿激情與力量,有人在每天渾渾噩噩度日子。
稻盛老先生說:工作是煉心的道場,工作是治病的良藥,如何做事煉心,如何轉化工作中不良情緒,如何從工作中找到信心和力量,如何擁有穩定的心態和幸福的人生?如何保持快樂的心態面對每天工作?透過5000年的中華優秀傳統文化,幫您找到幸福人生、快樂工作的密碼。
2022年6月24日,明德書院-鄭卿老師,為我們帶來傳統文化課程——《幸福職業人生》,暨納絲達第二季度快樂會議。
鄭卿老師帶領納絲達全員,共同思考“幸福職業人生”:
5、如何化解——遵循規律,在事業中成就人生

循循善誘,引導每一個納絲達家人找到自己的答案:
5、如何在工作中收獲幸福人生
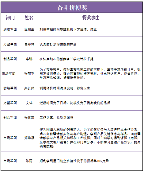
回顧5月,在百團大戰中,納絲達涌現了一批在努力工作中獲得幸福的家人。他們都是踐行幸福職業人生的榜樣。



祝愿每一個人都找到自己的幸福職業人生,收獲物質和精神兩方面的幸福。
納絲達因我而發展,
我因納絲達而自豪。
PS:感謝為此次活動付出的每一個家人!
